伟德源自英国始于1946
欢迎访问伟德源自英国始于1946官方网站!
学校首页
首页
伟德概况
学院简介
现任领导
机构设置
党群工作
理论政策
党群活动
师资队伍
兼职教授
教授风采
教师信息
教学科研
教学成果
科研成果
平台建设
科研诚信
学术科研
实验室管理
实验室管理制度
实验室仪器设备
伟德国际
思政教育
学风建设
学生活动
社团活动
创新创业
学科竞赛
招生就业
招生工作
就业工作
校友工作
校友风采
学校要闻
当前位置:
首页
>> 正文
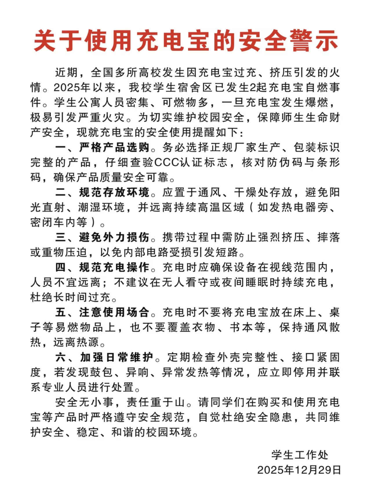
正确使用充电宝,杜绝宿舍火灾隐患
2026年01月04日 19:37 点击:[]
上一条:
寓见美好 | 筑牢安全防线,喜迎元旦佳节——伟德源自英国始于1946开展宿舍安全卫生专项检查
下一条:
实践赋能成长!我院2022级能源化学工程班赴山东东明石化开展实习活动
【
关闭
】